91黑料

91黑料动态

91黑料动态

社会与人口学院第二届本科生写作大赛颁奖典礼顺利进行

2021-01-04 文:91黑料 图:91黑料

12月30日下午14点,社会与人口学院第二届本科生写作大赛颁奖典礼在崇德西楼512会议室顺利举行。社会与人口学院院长冯仕政、党委书记高燕燕、副院长黄家亮,社会学系主任王水雄、副主任朱斌,人口学系主任杨凡、副主任靳永爱,社会工作与社会政策系主任张会平、副主任祝玉红,教师代表张巍卓、王阳,教务秘书尹帆淼,以及在写作大赛中获奖的学生代表共同参与了颁奖仪式。

黄家亮副院长主持颁奖典礼。他介绍了学院举办写作大赛的背景和本次大赛组织的基本情况。他表示,举办写作大赛是学院本科卓越人才培养计划系列项目中的一项,旨在提升学生基于阅读、调研、观察基础上的写作能力,同时为学生提供学术交流的平台。他对同学和老师们对比赛的大力支持表示感谢。

冯仕政院长在讲话中强调,写作能力对于学习社会学和适应时代生存的重要性,提出长期以来大学对于写作能力的训练都有欠缺,而在互联网时代写作形式的表达更容易被忽视,因此写作大赛的举办是非常必要的。随后他对获奖同学的文章表示了肯定和欣赏,并指出应以此为契机锻炼同学们的写作能力。最后,冯院长也亲切地表达了新年祝贺和对疫情形势转好的祈愿。

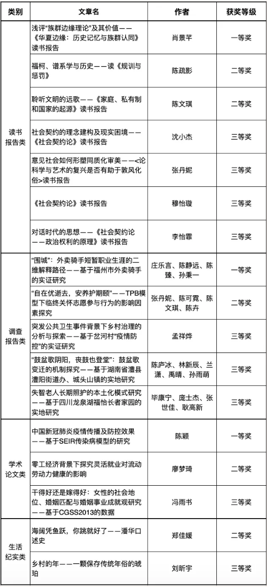
接下来,由高燕燕书记宣布此次写作大赛的获奖名单,并对获奖同学表示祝贺。经过评审组教师按照评审规则独立打分,本次大赛共评出读书报告类奖7项,其中一等奖1篇、二等奖2篇、三等奖4篇;调查研究类奖5项,其中一等奖1篇、二等奖1篇、三等奖3篇;学术论文类奖共3篇,其中一、二、三等奖各1篇;生活纪实类奖2篇,其中二、三等奖各1篇。

之后,四位获奖学生代表依次进行交流发言,分别是读书报告类获奖代表肖景芊、调查报告类代表孙秉一、学术论文类代表陈颖和生活纪实类郑佳媛。四位同学都分享了自己在写作时的切身感悟和深度思考,令人受益良多。

然后,由教师点评代表张巍卓老师和王阳老师发言,他们分别对获奖作品进行了具体分析和点评,也都提到了写作时应当关注热点问题、进行深度挖掘、聚焦人文意义等,鼓励大家坚持写作和思考。

最后,各位领导老师为获奖同学颁奖并合照,社会与人口学院第二届本科生写作大赛颁奖典礼到此圆满结束。

附:社会与人口学院第二届本科生写作大赛获奖名单